01.

/PROJECT INFO

I led a full digital refresh for Bike On, redesigning the website to better support adaptive cyclists and streamline internal workflows.

ROLES

TOOLS

PHOTOGRAPHY CREDITS

Kaitlyn Chabot

TIMELINE

Sep 2024 - June 2025

Figma

Canva

Adobe Illustrator

Adobe Photoshop

Squarespace

Web & Marketing Coordinator

Lead Designer

02.

/PROJECT DETAILS

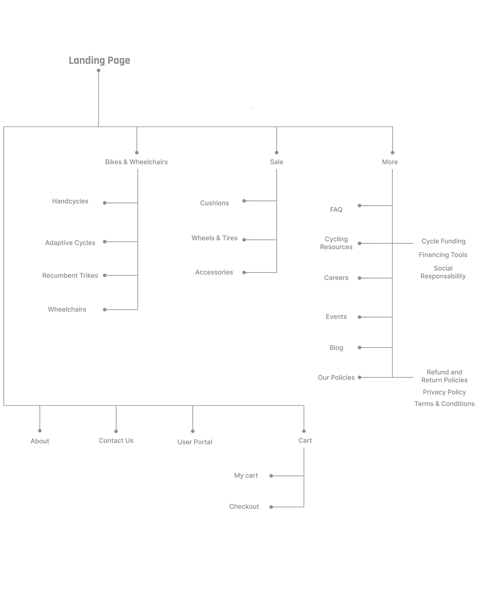
Scope: Website restructure with sixteen main pages and nearly three hundred product pages.

Goal: Create a clearer, faster, and more manageable platform for customers and internal teams.

My work included restructuring the full site, refining visuals, and aligning digital materials with updated print and community assets. I guided the project from research to launch, focusing on clarity, responsiveness, and long term usability.

Click here to go to website.

03.

/CHALLENGE

The old website had personality but created friction for both users

and staff. Slow load times, spam orders, bot-distorted analytics, and a

difficult editing system were affecting daily operations. A major priority

was stabilizing the platform, removing bot interference, and restoring

reliable data.

Before

  • Slow performance

  • Fake orders

  • Inaccurate analytics

  • Hard to update

  • Unclear navigation

After

  • Faster load times

  • Clean analytics

  • Simplified updates

  • Clearer pathways

  • Consistent visuals

04.

/APPROACH

The platform was restructured with a focus on clarity, performance, and long term maintainability.

Content was reorganized to support intuitive navigation, while hierarchy and typography were refined to guide users more clearly through each page. Page structures were simplified to reduce friction, improve load performance, and make updates easier for the internal team. Alongside the front-end redesign, backend organization and data integrity were addressed to ensure analytics and reporting reflected real user behavior.

Digital and print touchpoints were aligned under a consistent visual system, creating a cohesive experience across the website, marketing materials, and day to day operations.

05.

/RESULTS

The redesigned platform delivered measurable improvements in performance, data accuracy, and usability. Load times improved across devices, while the removal of bot driven activity revealed clearer and more reliable user behavior.

With clean analytics in place, navigation performance and engagement patterns became easier to understand and act on. Internally, the team gained a streamlined system that reduced maintenance friction and supported faster, more confident updates.

Together, these changes created a more stable foundation for day to day operations, informed marketing decisions, and a more trustworthy customer experience.

Key Outcomes

Faster page load performance

Normalized impressions and clean analytics

Higher quality, meaningful engagement

Simpler and more reliable internal workflows


IDENTIFYING INVALID ACCOUNTS

During the audit process, a large number of customer accounts were identified as non-human or fraudulent. These accounts showed irregular naming patterns, repeated timestamps, and unrealistic order values, which significantly distorted analytics, reporting , and revenue insights.

What This Revealed

• Automated account creation and bot driven activity

• Artificially inflated revenue and customer counts

• Misleading performance signals for marketing and ecommerce.

What Changed

• Accurate reporting and analytics

• Cleaner customer database

• More reliable operational and marketing decisions

Once identified, this data was excluded from performance analysis to ensure decisions were based on real customer behavior.

BEFORE DATA CLEAN UP

Search impressions were artificially inflated due to non-human traffic, making it difficult to accurately understand real user behavior and search performance.

AFTER DATA CLEAN UP

Once bot traffic was removed, impressions normalized and analytics began reflecting real users, real engagement, and reliable search visibility.

What This Enabled

• Reliable engagement metrics

• Clearer search performance trends

• Stronger SEO & content decisions

• Data the marketing team could actually trust

Traffic normalization following the removal of automated and bot driven activity, resulting in cleaner data and more actionable insights.